2017雷克萨斯RCF技术交流与产品推广会福州站圆满落幕,性能魅力闪耀榕城
更新时间:2026-04-16 18:42:06
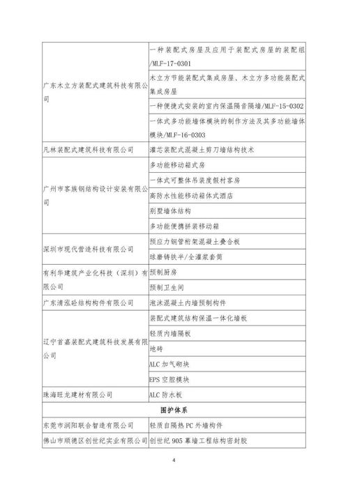
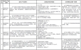
2018-2019年度建材工业鼓励推广应用的技术与产品目录解析
更新时间:2026-04-16 05:37:03
安防监控技术新趋势与实践分享 ZOL中关村在线论坛深度探讨
更新时间:2026-04-16 19:03:07
科技控福利 小编带你走进索泰显卡工厂,揭秘尖端制造与技术推广
更新时间:2026-04-16 09:15:37
科技立厂,双核驱动 小刀天津无锡双基地检测中心引领技术革新,赋能高质量发展
更新时间:2026-04-16 11:22:03
全面推广药残快检技术 构筑水产品质量安全的坚实防线
更新时间:2026-04-16 10:06:59
南湖水产技术推广中心综合楼加装电梯项目建筑方案公示
更新时间:2026-04-16 04:25:59
携手专业机构,打造医疗AI影像品牌新高度 互鼎科技的技术与市场推广策略
更新时间:2026-04-16 12:01:42
西子富沃德 以匠心雕琢品质,以智造驱动未来
更新时间:2026-04-16 04:09:44
灯塔工厂 制造业智能化的最高标准与技术推广探析
更新时间:2026-04-16 03:06:04
上海蓝基实业 引领节能环保产品与技术推广,助力绿色发展新篇章
更新时间:2026-04-16 22:49:58
GLII采用EMC模式推广LED产品现状与未来趋势分析
更新时间:2026-04-16 00:37:44
钛业资讯第二次企业沙龙成功举办,聚焦径锻工艺与产业合作新机遇
更新时间:2026-04-16 00:58:32
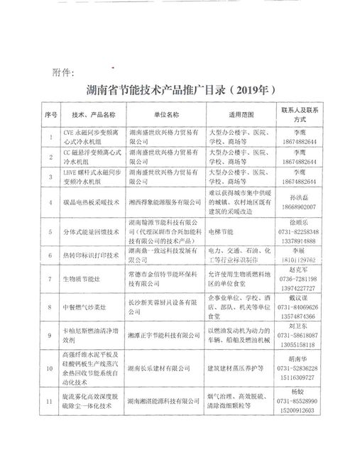
湖南省节能技术产品推广目录(2019年)发布通知与实施要点
更新时间:2026-04-16 04:25:18
迎战"倒春寒",晶台定制化能力助推行业回暖的技术推广路径
更新时间:2026-04-16 08:18:27
牟平区举办水产绿色健康养殖“五大行动”技术培训班,助推产业提质增效
更新时间:2026-04-16 02:35:27
尚韦科技企业品牌推广 如何精准选择技术推广策略
更新时间:2026-04-16 15:11:58
游学智造工厂 亲身体验科技魅力,探索前沿技术推广新路径
更新时间:2026-04-16 06:55:24
《建材工业鼓励推广应用的技术和产品目录》解读 2016-2017年的技术推广与产业升级
更新时间:2026-04-16 10:18:25
技术传授到田间,农技推广重实效——屏山县白魔芋规范化种植技术现场培训会侧记
更新时间:2026-04-16 23:34:51
法人代表:包汉鑫
注册地址:北京市昌平区育知东路30号院1号楼17层2单元1705
所属行业:软件和信息技术服务业
更多行业:软件和信息技术服务业,信息传输、软件和信息技术服务业
电话:-
地址:北京市昌平区育知东路30号院1号楼17层2单元1705
公司简介: 北京凯骅信息科技有限公司成立于2023年11月17日,注册地位于北京市昌平区育知东路30号院1号楼17层2单元1705,法定代表人为包汉鑫。经营范围包括一般项目:技术服务、技术开发、技术咨询、技术交流、技术转让、技术推广;软件开发;网络技术服务;图文设计制作;会议及展览服务;广告设计、代理;专业设计服务;市场营销策划。(除依法须经批准的项目外,凭营业执照依法自主开展经营活动)(不得从事国家和本市产业政策禁止和限制类项目的经营活动。)
公司简介一般项目:技术服务、技术开发、技术咨询、技术交流、技术转让、技术推广;软件开发;网络技术服务;图文设计制作;会议及展览服务;广告设计、代理;专业设计服务;市场营销策划。(除依法须经批准的项目外,凭营业执照依法自主开展经营活动)(不得从事国家和本市产业政策禁止和限制类项目的经营活动。)